Health

New Mpox Strain Detected in California, Food Assistance Delayed Due to Government Shutdown
A new strain of mpox, known as Clade 1, has been detected in California, with three cases confirmed in Los Angeles County. This strain is historically more severe and has been limited to central and eastern Africa. The patients, all gay and bisexual men, were hospitalized but are now recovering at home. The CDC recommends two doses of the Jynneos vaccine for at-risk individuals, which is highly effective at preventing severe illness. Meanwhile, the government shutdown is threatening food assistance for approximately 5.5 million Californians who rely on CalFresh, also known as the Supplemental Nutrition Assistance Program (SNAP). California has joined a lawsuit against the federal government to tap emergency funds and keep the program running. Governor Newsom has also allocated $80 million in state funds to support food banks and activated the National Guard to assist with food distribution. Respiratory virus levels, including Covid-19, flu, and RSV, remain low across the state. However, health officials are monitoring the situation closely, especially with Halloween gatherings potentially fueling fall virus transmission. Additionally, a new law requiring restaurants to disclose common food allergens on their menus has been signed by Governor Newsom, and a healthcare town hall is scheduled for November 7 to discuss health policy with leading gubernatorial candidates.

Flu, shingles and other viral infections linked to heightened heart attack and stroke risk, meta-analysis finds
A meta-analysis published in the Journal of the American Heart Association reviewed 155 studies and found that common viral infections can raise cardiovascular risk both in the short term and over time. People with influenza were up to six times more likely to have a heart attack in the month after infection, and those with Covid-19 had nearly double the risk of heart disease or stroke compared with those not infected. Acute infections like flu and Covid-19 were associated with immediate spikes in events such as heart attacks, while chronic infections such as HIV, hepatitis C and shingles were linked to longer-term increases in coronary heart disease and stroke. Other viruses—including cytomegalovirus, herpes simplex, hepatitis A, HPV, RSV, dengue and chikungunya—have also been associated with higher cardiovascular risk, though the study notes more research is needed. Viruses can affect the heart indirectly by triggering inflammation and clotting or, in some cases such as enteroviruses, by directly infecting heart tissue; severity of illness correlates with cardiovascular risk. Vaccination and timely antiviral treatment are key preventive measures. Dr. Kosuke Kawai and Dr. Scott Roberts emphasized that vaccines for many of these viruses can lessen the chance of severe infection and, by extension, lower the subsequent risk of cardiovascular events.

Massachusetts Study Finds Higher Autism Risk in Children of Mothers Infected With COVID‑19 During Pregnancy
Researchers analyzing more than 18,100 births in Massachusetts reported Thursday that children born to women who contracted COVID‑19 while pregnant were more likely to be diagnosed with autism spectrum disorder and other neurodevelopmental delays by age three. The study, published in Obstetrics and Gynecology and covering births from March 1 2020 to May 31 2021, is among the largest to date on early‑pandemic maternal infection outcomes before vaccines were widely available. Among 861 women who tested positive for SARS‑CoV‑2, 140 gave birth to a child who later received a neurodevelopmental diagnosis. The authors stressed that the observational data show an association, not causation, and that the absolute risk remains low—Andrea G. Edlow, a co‑author, noted that “overall the absolute risk is not extremely high.” The findings were presented alongside a discussion of maternal immune responses and inflammation that may affect fetal brain development. Public‑health experts said the results reinforce the importance of COVID‑19 vaccination during pregnancy, even as the Trump administration and Health Secretary Robert F. Kennedy Jr. have moved to end CDC recommendations for the vaccine in healthy pregnant women and promoted unverified claims linking acetaminophen use in pregnancy to autism. The American College of Obstetricians and Gynecologists continues to recommend vaccination, and federal officials now advise all Americans to consult a provider about the vaccine. Limitations noted by the researchers include the lack of adjustment for maternal conditions such as obesity, hypertension, and gestational diabetes, and the fact that very few participants were vaccinated. Future studies with larger, vaccinated cohorts will be needed to clarify risks in that population.

Simple lifestyle changes to reduce your risk of dementia
The Washington Post’s “Try This” podcast series presents a new episode that tackles dementia prevention through everyday habits. In the episode released on Thursday, October 30, 2025, host Cristina Quinn explains that about half of dementia cases could be preventable even when there’s a family history. She welcomes two experts: Laura Baker, professor of gerontology and geriatrics at Wake Forest School of Medicine, who leads the U.S. POINTER study; and Monica Parker, a neurologist at Emory University School of Medicine. The U.S. POINTER trial is described as the largest clinical study to date examining how simple lifestyle changes—eating a healthier diet, staying socially engaged, and moving more—can slow cognitive decline. The conversation emphasizes that modest adjustments in diet, exercise and social activity can have a measurable impact on brain health. Listeners are directed to resources on Baker’s U.S. POINTER work and Parker’s Emory Healthy Brain Study for further reading. The episode also references additional Washington Post coverage on brain‑sharpening science, vaccine connections to dementia risk, and recent findings that no amount of alcohol is safe for dementia risk.

UW Study: Text-Based Therapy as Effective as Video Sessions for Depression Treatment
A new University of Washington study published October 30 in JAMA Network Open found that text-based psychotherapy can be just as effective as live video sessions for treating depression. The research compared outcomes among 850 adults who received either message-based therapy or weekly video therapy through the Talkspace online platform over a 12-week period. Researchers discovered that patients in both groups showed nearly identical improvements in depression symptoms and social functioning. The study found that patients improved at similar rates regardless of their therapy format. Participants who didn't respond after six weeks were reassigned to receive a combination of both approaches. While outcomes were nearly identical, researchers noted that patients in the video therapy group were more likely to drop out early, while those using text-based therapy stayed more engaged due to its flexibility and convenience. Lead author Michael Pullmann, formerly a research professor of psychiatry at UW, emphasized that message-based psychotherapy could help reach patients who may not otherwise access care. Senior author Patricia A. Areán, a retired UW psychiatry professor, supported using text-based therapy as an evidence-based treatment option for the millions of Americans experiencing depression annually. The authors recommend expanding insurance coverage for message-based therapy to improve accessibility for those unable to access in-person or live virtual care, noting depression's significant impact as a leading cause of disability and mortality worldwide.

RSV Wave Hits US, Poses Particular Risk for Babies and High-Risk Groups
A wave of respiratory syncytial virus (RSV) is sweeping across the United States, posing a significant risk to babies, older adults, and people with certain medical conditions. According to the US Centers for Disease Control and Prevention (CDC), RSV is the leading cause of infant hospitalization nationwide and can trigger severe pneumonia and lung infections. Health officials are urging vaccination for high-risk groups, including pregnant women, seniors, and medically vulnerable individuals. For the week ending October 11, about 1.2% of emergency room visits among infants under 1 were due to RSV, up from 0.4% a month earlier. RSV can spread through coughs, sneezes, or touching contaminated surfaces, and there are no antiviral drugs to treat it once infection sets in. The CDC recommends RSV immunizations for pregnant women between 32 and 36 weeks of gestational age, as well as for everyone aged 75 and up, and those aged 50 to 74 with underlying medical conditions. Vaccines are also recommended for individuals living in nursing homes or long-term care facilities. If a pregnant woman wasn't vaccinated against RSV, officials recommend her infant get immunized. With the arrival of the fall-and-winter respiratory virus season, health experts are warning of a potential surge in RSV, flu, and COVID-19 cases, and are encouraging people to get vaccinated against all three. Annual routine flu vaccines are recommended for everyone aged 6 months and older, while COVID-19 vaccines are recommended for everyone aged 65 and up, babies aged 6 months to 23 months, and people with certain health risk factors. By getting vaccinated, individuals can help protect themselves and their loved ones from the risks associated with RSV and other respiratory viruses.

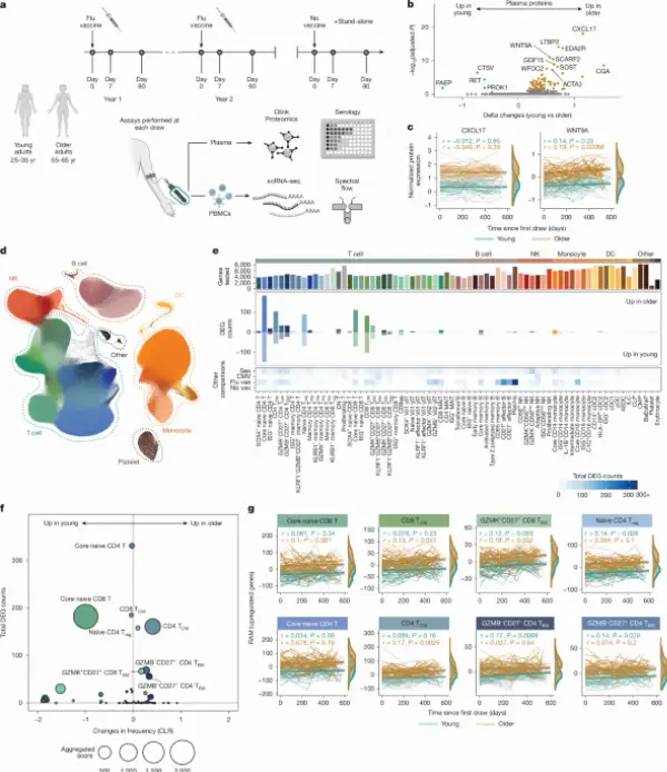
Multi‑omic atlas shows robust, early T cell reprogramming in healthy aging drives TH2 skewing and impaired B‑cell vaccine responses
Researchers profiled immunity in more than 300 healthy adults (25–90 years) using single‑cell RNA sequencing, proteomics and flow cytometry, following 96 participants longitudinally for 2 years with seasonal influenza vaccination. The Human Immune Health Atlas covered >16 million peripheral blood mononuclear cells across 71 immune subsets. T cells—particularly naive and early memory subsets—exhibited extensive, non‑linear transcriptional reprogramming with age that was independent of systemic inflammation or chronic cytomegalovirus (CMV) infection. A subset‑specific RNA Age Metric quantified stable age‑related transcriptional programming across 600 days and correlated with established immune‑age measures (IMM‑AGE and IHM). Although CMV reshaped the immune landscape (expanding specific CD8 T EM, Vδ1 γδ T and adaptive NK cells), it did not drive T cell aging or alter RAM. Age‑related T H2 bias emerged in memory CD4 T cells, with increased GATA3 activity and higher IL‑4 production upon TCR stimulation. Functionally, older adults showed reduced high‑titer responses to repeatedly boosted B/Phuket influenza antigen, diminished IgG class‑switching and altered IgG2/IgG3 skewing in CD27− effector memory B cells, which linked to TH2‑biased T cell reprogramming. Findings reveal a conserved, early T cell program in healthy human aging that impairs B‑cell vaccine efficacy before advanced age.
